❤️ ×
各类单机,绅士游戏不断更新:https://www.acghua.com/
网站地址

平陆运河预期物流效率的影响因素及评价

张经阳 杨艳塬

摘 要:平陆运河作为中华人民共和国成立后建设的第一条运河,将为广西物流带来重大发展机遇,在此背景下,研究影响平陆运河预期物流效率的因素,对推动北部湾经济区一体化具有重要意义。在构建平陆运河预期物流效率评价指标体系的基础上,本文采用层次分析法对平陆运河预期物流效率影响因素进行测度和评价。结果显示,综合评价指数为5.4870分,经济发展水平、市场规模、政府支持、通航能力等因素是影响平陆运河预期物流效率的关键因素,并提出相应对策,以供参考。

关键词:平陆运河;物流效率;航运通道;地区经济发展;层次分析法

本文索引:张经阳,杨艳塬.[J].中国商论,2023(16):-115.

中图分类号:F259.27 文献标识码:A 文章编号:2096-0298(2023)08(b)--06

1 引言

建设平陆运河最早是孙中山先生在《建国方略》中提出的,至今已历经百年,是广西各族人民的百年梦想。2013年,《珠江流域综合规划(2012—2030年)》将平陆运河规划为I级航道;2019年,《西部陆海新通道总体规划》明确“推进沟通广西西江至北部湾港的平陆运河研究论证”;2021年,《国家综合立体交通网规划纲要》将平陆运河纳入“四纵四横两网”国家高等级航道布局;2021年12月,《“十四五”现代综合交通运输体系发展规划》明确提出建设平陆运河;2022年8月,平陆运河正式动工。该运河直接沟通广西的西江和钦江水系,上游与西江航运干线相连,向西经邕江直通南宁、百色、崇左并达云南,向东经郁江直通粤港澳大湾区,向北通过黔江、柳江、红水河和都柳江直达柳州、来宾并通贵州,向南由钦州出海。目前,平陆运河还在建设期,该运河预计2026年12月底主体建成。在此背景下,本文对平陆运河预期物流效率进行评价,深究何因素会影响运河效率,这对强化区域经济发展、促进运河区域高质量发展、提高运河物流效率具有重要的现实意义。

2 文献综述

当前,学术界对物流效率及其影响因素进行大量的研究,分别从行业、区域、企业三方面分析物流效率及其影响因素。关于行业物流效率研究的有煤矿生产、乳制品冷链、航空、农产品[1-4];关于区域物流效率研究的有西部陆海新通道沿线省份、陇海兰新经济区的各城市、广东、广西、中国区域、西安[5-10]等;关于企业物流效率的研究有:中国物流企业、物流上市公司、沪深上市物流企业[11-13]。

学者多采用数据包络法、两阶段DEA模型、DEA模型+灰色关联分析法、超效率DEA模型[14-17]对物流效率进行研究,采用Tobit回归模型研究影响物流效率的因素,主要有物流资源利用率、物流专业人才、经济发展水平、政府支持、区位优势、人力资源等[18-20]。

通过上述相关文献的梳理发现,学者多运用DEA数据包络法和Tobit回归模型研究行业、区域、企业的物流效率及其影响因素。因平陆运河还在建设期,对平陆运河物流效率的研究较匮乏,鉴于此,本文利用层次分析法研究影响平陆运河预期物流效率的因素,从而挖掘平陆运河内涵式增长潜力,促进其物流效率的协调、高质量发展。

3 研究区概况

2021年12月,国务院印发的《“十四五”现代综合交通运输体系发展规划》明确提出建设平陆运河。平陆运河始于广西南宁横州市西津库区平塘江口,经钦州灵山县陆屋镇沿钦江进入北部湾,长约140公里,是中华人民共和国成立以来的第一条江海联通运河。平陆运河北接西江黄金水道,南联北部湾国际门户港,是西部陆海新通道主通道的重要组成部分,在高质量共建“一带一路”、新时代推进西部大开发形成新格局、高水平共建西部陆海新通道等国家战略大局和新时代中国特色社会主义壮美广西建设全局中具有重要地位。

4 平陆运河预期物流效率评价指标体系构建

4.1 评价指标选取依据

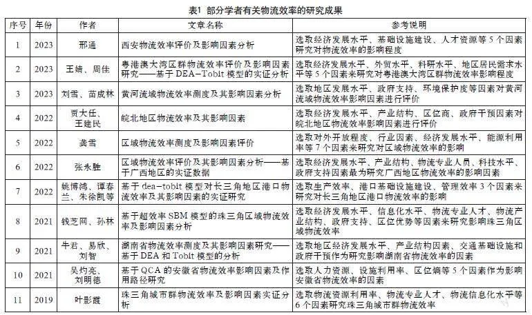
本文通过中国知网等渠道,收集物流效率相关文献进行影响因素评价指标体系的研究,最终得出研究成果如表1所示。

4.2 评价指标体系的建立

参考表1学者的研究成果,得到平陆运河物流效率的评价指标体系如图1所示,平陆运河物流效率位于目标层,准则层分为经济因素、社会及环境效益因素、政策因素、技术性因素四层。指标层包括经济发展水平、对外开放程度、固定资产投资额、基础设施建设等15个因素。

4.3 评价方法选择

4.3.1 层次分析法简介

层次分析法是萨蒂在1970年提出的,该方法优先对繁杂的问题展开整理,梳理出问题的相关要素后,依照各项要素之间的联系得到有秩序的层次,让繁杂的问题条理化。在对应的客观现实做出判断的基础上,对每个层次的相对重要性做出定量表达,依靠数学方法确定各个层次要素的相对重要性,最后结合要素排序得到各个指标的具体权重,经过分析得出排序的结果,找出问题得到解决策略。计算步骤为:第一步,构建层次结构;第二步,构建判断矩阵;第三步,计算相对权重并做一致性检验;第四步,计算权重向量并做一致性检验。

4.3.2 构造判断矩阵

根据层次分析方法构建堆积递阶结构模型,要对同等级的相关因素作出评价,把上一层级相关因素看作标准,借助数学判断标准比较两个因素,确定相关因素的重要性,构建相关的判断矩阵。建立一级因素集U={C1,C2,C3,C4}={经济因素,社会与环境因素,政策因素,技术性因素},本文采用“1-9”比较标度法构建的判断矩阵如表2所示。

(1)准则层对目标层的判断矩阵

为使判断矩阵具有科学性、合理性,本文邀请承接平陆运河项目科研的专家、广西壮族自治区政府的专家等进行决策判断。专家利用其知识储备、经验和分析判断能力对其进行判断决策,由此得到表3的判断矩阵。

因为CR=0.0493<0.1,即判断矩阵通过一致性检验。

(2)指标层对准则层的判断矩阵

同理,分别构造指标层对准则层的判断矩阵,并计算一级指标的权重,计算结果如表4至表7所示。

4.3.3 总排序和一次性检验

计算各指标对目标层平陆运河物流效率影响,再进行总排序,排序结果如表8所示。

4.3.4 评价标准

(1)量化标准

本文以平陆运河为研究对象,探讨其物流效率影响因素的影响程度,参考国内外相关研究成果,得到一个明确标准,确定选出来的各项指标的定性和定量标准如表9所示。

本文采用综合指数对平陆运河预期物流效率进行评价,运用公式:

其中,EIi表示平陆运河预期物流效率影响因素评价指标体系中各个指标的分值;Wi代表指标的权重。

当0≤EI≤2分,即对平陆运河预期物流效率影响程度弱;当2≤EI≤4分,即对平陆运河预期物流效率影响程度较弱;4≤EI≤6分,即对平陆运河预期物流效率影响程度一般;6≤EI≤8分,即对平陆运河预期物流效率影响程度较强;8≤EI≤10分,即对平陆运河预期物流效率影响程度强。

(2)评价数据和量化得分

本文结合对平陆运河预期物流效率影响因素的相关情况和数据收集,对各项指标进行分析和计算,将定性指标和定量指标进行量化,如表10所示。

4.3.5 评价结果讨论

根据表10平陆运河预期物流效率评价指标量化得分,计算分析各项指标的得分并进行评价结果分析。经济因素指数得0.7208分,制约因素是对外开放程度;社会及环境效益指数得2.2598分,制约因素为环境保护程度、基础设施建设;政策因素指数得0.4411分,制约因素为土地政策;技术性因素指数得2.0653分,制约因素为物流人力资源、运河管理效率;综合评价指数得5.4870分。由此可知,社会及环境因素是影响平陆运河预期物流效率最主要的因素,经济因素和技术性因素次之,政策因素影响最小。由表8对二级因素的评价结果可知,从经济因素角度来看,经济发展水平因素影响最大,对外开放程度因素影响最小。从社会及环境效益因素角度来看,市场规模因素影响较大,基础设施建设因素影响最小。从政策因素角度来看,政府支持影响因素较大,土地政策影响因素最小。从技术性因素角度来看,通航能力影响因素较大,运河管理效率因素影响最小。由此得知,经济发展水平、市场规模、政府支持、通航能力是影响平陆运河预期物流效率的关键因素。由分析可知,平陆运河预期物流效率影响因素评价量化得分为5.4870分,属于发展良好的范畴。

5 结语

研究表明,平陆运河预期物流效率处于发展良好的范畴,运河有着较好的发展基础和较大的发展前景。准则层中,社会及环境因素是影响平陆运河物流效率最主要的因素,经济因素和技术性因素次之,政策因素影响最小。指标层中,经济发展水平、市场规模、政府支持、通航能力是影响平陆运河物流效率的关键因素。

5.1 提升经济发展水平,深化国内外区域合作

依托南宁片区现有的中国-东盟博览会、跨境电商等平台助推跨境产业融合发展,对出口的机电产品、劳动密集型产品实行关税减让,同时扩大对铁矿砂、能源产品的进口;依托钦州片区自贸区开放带动作用,进一步提高与RCEP成员国的合作,在中马产业园合作的基础上打造中泰、中越、中柬等产业园合作,开展特色产品、日用品、加工品合作,出口东盟特色产品,进口东南亚国家如燕窝、榴莲等特色食品;扩大运河辐射面,如防城港、贵港和北海等地的进出口贸易合作等,打造国际陆海贸易新通道门户港和向海经济集聚区。

5.2 拓国内外市场规模,扩大运河物流辐射面

充分利用RCEP原产地规则提供的关税红利,结合区域内供应链资源,将RCEP国家的要素资源聚集到北部湾地区进行加工,促进外循环大区域的经贸合作发展,提升外循环的水平;通过平陆运河将省内南宁、钦州、柳州贵港、防城港、来宾等地联系起来作为联动拓展区,促进各市之间的联系,提高内循环能力,以加强国内外双循环经济发展,扩大物流合作的规模。

5.3 政府加强政策支持,提高运河的物流效率

规划方面,做好农村基建、农民生活等规划,同时留足农村非农生产发展建设用地空间;资金方面,加大政府财政资金引导、拓展多元化投融资渠道、引导社会资金投入、创新投融资模式;重大项目建设方面,国家要给予更多政策支持,沿平陆运河加快布局产业发展,发展关联产业、核心产业,同时注重给予平陆运河协同发展政策,紧密地将平陆运河与南宁市、柳州市、贵港市、防城港市、来宾市、梧州市、北海市等地区联系起来,协同发展。

5.4 完善基础设施建设,提高运河通航服务力

建设综合交通运输网,加快建设沿运河两边的快速交通体系,如铁路、公路等,增强平陆运河水路和陆路之间的紧密联系,以加快货物运输,提高物流效率;加快平陆运河东边和西边省际之间的水网布局,如推进贵州红水河和钦江水网的联系、加快推进茅岭江与钦州水系的联系等;积极提高平陆运河与海港汇合之间的协调度;加快推进沿海高速的建设,如龙门大桥、黄百铁路、合湛高铁、横县至钦州的高速等,以提高运河的通航能力。

参考文献

王金凤,翟雪琪,冯立杰.面向安全硬约束的煤矿生产物流效率优化研究[J].中国管理科学,2014,22(7):59-66.

陈吉铭,刘芳,何忠伟,等.京津冀乳制品冷链物流效率与影响因素研究[J].中国畜牧杂志,2017,53(11):123-128+143.

李国栋,尚刘冰.我国航空物流效率评价及其影响因素分析[J].财会月刊,2019(15):139-146.

丁一楠,郑喜娟,朱白雪.河南省农产品物流效率测算研究:基于DEA-Malmquist[J].农业与技术,2021,41(21):154-157.

王景敏,崔利刚.西部陆海新通道沿线省份物流效率的时空演进及影响因素:基于沿线省份面板数据的实证分析[J].重庆理工大学学报(自然科学),2021,35(12):243-255.

郭海兵,朱鹏程,潘家乐,等.基于DEA和AHP模型的陇海兰新经济带区域物流效率综合评价[J].中国商论,2021(19):76-78.

秦雯.区域物流效率评价及影响因素研究:基于广东地市级城市面板数据[J].商业经济研究,2021(9):97-100.

张永胜.区域物流效率评价及其影响因素分析:基于广西地区的实证数据[J].商业经济研究,2022(12):111-114.

龚雪.区域物流效率测度及影响因素分析[J].统计与决策,2022, 38(12):112-116.

邢通.西安物流效率评价及影响因素分析[J].中国储运,2023 (4):170-171.

崔希荣,崔娥英,罗俊浩.基于DEA模型的中国物流企业的效率分析[J].科学技术与工程,2011,11(6):1398-1404.

韩剑尘,夏涛.物流企业全要素生产率的时空异质性:基于DEA—Malmquist指数的测算[J].科技管理研究,2016,36(13): 215-220+226.

韩东亚,刘宏伟.我国物流业技术效率及影响因素:来自上市公司的实证研究[J].中国流通经济,2019,33(11):17-26.

郑琰,许美贤.基于DEA模型的港口物流效率评价研究[J].重庆: 重庆理工大学学报(自然科学),2020,34(10):266-272.

Lee Hyungsuk.Research on improving logistics efficiency in the Iraqi oil and gas industry[J].Journal of Management and Training for Industries,2018,5(1):1-21.

Zhang Shaoyun,Cui Runyan.Logistics Efficiency Network Spatial Structure Based on Coastal City Shandong[J].Journal of Coastal Research,2020,104(sp1):322-327.

钱丽琼,姚德利.江苏省物流效率评价[J].合作经济与科技,2022(7):23-25.

何新安.广东物流效率影响因素实证研究[J].铁道运输与经济,2017,39(12):6-11.

叶影霞.珠三角城市群物流效率及影响因素实证分析[J].钦州学院学报,2019,34(3):61-66.

钱芝网,孙林.基于超效率SBM模型的珠三角区域物流效率及影响因素分析[J].科技和产业,2021,21(10):8-13.

相关阅读