❤️ ×
各类单机,绅士游戏不断更新:https://www.acghua.com/
网站地址

“专精特新”政策导向下企业的经营策略及效果研究

叶梦 叶志锋

摘 要:《2022年国务院政府工作报告》强调,着力培育“专精特新”企业,在资金、人才、孵化平台搭建等方面给予大力支持。本文运用案例分析方法,探究“专精特新”政策导向下七色珠光的经营策略,并提出“专精特新”政策导向的四大核心要素,归纳出“专精特新”中小企业经营发展的路径,包括主营专业化、管理精细化、品牌特色化、技术新颖化等。七色珠光在经营管理方面取得了较好的效果。期望为其他中小企业走“专精特新”发展之路提供借鉴。

关键词:“专精特新”;经营策略;中小企业;业绩表现

本文索引:叶梦,叶志锋.[J].中国商论,2023(14):-164.

中图分类号:F279.23 文献标识码:A 文章编号:2096-0298(2023)07(b)--04

党的二十大报告明确指出,高质量发展是全面建设社会主义现代化国家的首要任务,并将经济高质量发展取得新突破作为首要目标任务。发展“专精特新”中小企业是经济高质量发展的重要内容,是我国迈向创新型国家前列的重要举措。现阶段,全球经济变局下我国经济发展面临诸多挑战,发展“专精特新”中小企业不仅是对当下宏观经济变局的积极应对,还为国内经济发展提供持续动力。然而,我国仍有许多中小企业未走上“专精特新”道路,身处于技术落后、核心竞争力不足的困境中。本文通过对“专精特新”中小企业七色珠光进行案例分析,探索企业的经营行为与“专精特新”政策导向之间的联系,回答七色珠光是如何响应“专精特新”政策的?这些响应行为促使七色珠光采纳哪些经营策略以及效果如何?期望本文的研究为中小企业早日达到“专精特新”政策要求提供参考。

1 “专精特新”政策解读

1.1 “专精特新”中小企业政策演进

2011年,工信部在《“十二五”中小企业规划》中首次提出将“专精特新”作为中小企业转型升级的重要途径。2011年“专精特新”概念面世以来,国家陆续出台了多个指导中小企业进行“专精特新”发展的政策文件,为中小企业转型升级的目标顺利实现提供政策支持,该政策演进可以分为两个阶段。第一阶段2011—2018年,主要是推进“专精特新”概念。第二阶段2019年至今,主要是将“专精特新”中小企业从概念层面落实为具体行动。通过近十年政策的演进,“专精特新”中小企业的评价标准更加细致,维度更加清晰,说明我国“专精特新”中小企业梯度培育体系在不断完善。

1.2 “专精特新”中小企业的概念界定

“专精特新”中小企业兼具专业化、精细化、特色化及新颖化四大特征。“专”是指采用独有且专业的技术和生产体系来生产产品,强调产品用途专一、生产工艺专业和技术专有;“精”是指在管理与生产过程中要时刻注意精细化,经过精心设计后,产品精致且工艺精深;“特”是指工艺和产品独具特色,既彰显地域特色,也具备功能特色;“新”则是指以多元化创新的方式来进行生产,包括自主创新和模式创新,所生产的产品也是技术含量高、创新性强的。因此,“专精特新”中小企业兼具生产专业化、管理精细化、产品服务特色化以及工艺技术创新化,其深耕制造业细分领域,具备较强的专业能力和创新能力,还专注于自身的高质量发展,极力提升市场竞争力。

2 七色珠光案例描述

2.1 七色珠光的简介

广西七色珠光材料股份有限公司于2011年3月在广西柳州市创立,其前身是广西七色珠光效应材料有限公司,经改制于2014年8月注册成立股份有限公司,2015年在全国中小企业股份转让系统(新三板)挂牌。2020年11月与环球新材国际控股有限公司订立股权转让协议,完成收购后,最终环球新材国际持有七色珠光97.19%的股份,且环球新材国际没有自身的经营业务,实体公司为七色珠光。2021年7月,七色珠光以环球新材国际的名义在香港联合交易所主板上市。公司于2022年10月21日被评为“柳州市创新型中小企业”,2022年12月2日被评为自治区“专精特新”中小企业,为早日成为国家专精特新“小巨人”企业奠定了坚实的基础。

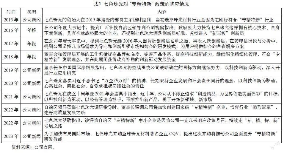
2.2 七色珠光对“专精特新”政策的响应

七色珠光从创立伊始一直在积极响应“专精特新”政策,不仅从事了“专精特新”政策导向下国家被“卡脖子”的行业,还落实创新驱动高质量发展战略,如表1所示。据公司内部新闻资料显示,2015年5月七色珠光的创始人在接受记者采访时提到,当初选择珠光材料行业是由于这一行业符合“专精特新”政策对企业的发展要求。这说明七色珠光从成立伊始就积极响应“专精特新”政策,奔着成为“专精特新”中小企业的方向发展。2016—2017年年报中提到,七色珠光继2016年首批进入“新三板”创新层名单之后,2017年再次入选创新层。这表明七色珠光坚持科技创新,公司的创新能力被市场所认可。

2018年,董事会和管理层开展的工作包括提高品牌知名度、完善产品体系、提高科技创新能力、继续深化精细化管理,这符合“专精特新”发展理念,并在此期间公司获得政府补助的创新驱动发展资金。2019—2020年公司表明始终坚持以创新为驱动,深度聚焦行业发展,突出“技术领先”的发展思路。2021年5月,自治区领导莅临七色珠光调研指导时,董事长强调公司将会加快创建国家级“专精特新”企业,培育行业“隐形冠军”,走好高质量发展之路。

3 “专精特新”政策导向下七色珠光的经营策略选择

3.1 主营专业化

七色珠光在生产经营中坚持主营专业化。第一,七色珠光专注于珠光颜料细分领域。坚持专业化发展道路,深耕珠光颜料行业11年,掌握了全球领先的人工合成云母、珠光材料和新能源材料关键核心技术,拥有30多项核心专利,形成了齐全的珠光材料及合成云母产品系列。第二,七色珠光具有领先的生产规模,积极建设智能化厂房设备。公司已经建成一期年产18000吨珠光材料工厂,目前正在建设的二期厂房项目,包括年产3万吨高级珠光颜料产品的第二期生产厂房和年产3万吨合成云母片的鹿寨合成云母厂房。两厂房地理位置相近,项目产品配套程度较高,这有利于协同效应的发挥。此外,该项目入选自治区“双百双新”项目和重大项目,全部建成达产后,公司将成为全球最大的珠光效应材料企业。第三,七色珠光具备生产专业化产品的能力。珠光颜料行业为技术密集型行业,生产珠光颜料需要根据下游行业客户的需求研发不同的生产技术。而七色珠光通过自主研发掌握了珠光颜料和合成云母的核心技术,研发了通过国际检测认证的700多种产品,是其具备生产专业化产品的主要竞争优势。

3.2 管理精细化

七色珠光在生产经营中坚持管理精细化。一方面,随着生产经营规模的不断扩大,公司的质量控制及管理制度逐渐完善,并形成一套较为严格的、全面的治理体系。七色珠光通过建立企业资源管理(ERP)系统规范公司的库存、采购、生产及销售管理,利用信息技术实现不同部门之间的互联互通,确保业务数据的完整性及完善性,以提高部门之间的工作效率和减少无效的管理费用,使整个公司的供应链管理水平和财务效率得到提高。另一方面,七色珠光还积极进行人力资源管控、坚持生态环保、履行社会责任。近三年,七色珠光的员工数量持续上升。公司坚持以人为本,保障员工的福利、休假等权益,关注员工身心健康,营造积极向上的团队氛围,提供舒适安全的工作环境,增强团队整体的凝聚力。同时,七色珠光在建设工厂时非常注重环保设备设施的投入,其环境处理系统在珠光颜料行业中一直保持领先优势,身体力行“给世界创造环保、美丽的色彩”的理念。

3.3 品牌特色化

七色珠光在生产经营中坚持品牌特色化。公司开展业务以来一直以“七色珠光”品牌销售产品。第一,七色珠光确立了自己的品牌理念。公司确立规模领先、技术领先、科技生态的战略理念,秉承“诚信、创新、领先、和谐”的企业价值观,保持为客户服务的市场观、质量观、权益观和营销观,坚持“奉献精品,为世界创造美丽色彩”的经营理念,树立良好的品牌形象。第二,七色珠光明确了自己的品牌定位。公司旨在通过科技创新,不断提升珠光新材料品质标准,以领先的精神气魄打造高端的珠光颜料产品和云母产品,为客户创造更美好的体验和更高品质的价值,定位为做高端产品的全球性珠光颜料生产商。第三,七色珠光凝练了自己的品牌特色。“规模大、成本低、质量优、技术强”是其重要的品牌特色。

3.4 技术新颖化

七色珠光在生产经营中坚持科技创新、保护知识产权。第一,七色珠光拥有优秀的科研团队。公司的技术团队主要由国内知名化工大学的本科或硕士组成,拥有超过14年以上的珠光效应材料研发和生产经验,具备高水平的专业技术和研发能力,对行业前景及发展趋势了解深入,对新材料、新技术的信息捕捉敏感。第二,七色珠光建立专业的研发机构。公司采取自主建立研发机构和合作建立研发机构两种模式。除本部拥有技术研发大楼外,在国内高校共建产学研实验室,如与北京大学合作成立了“光华天成博士后工作站”,在法国还拥有专注于欧美国家所需高端珠光颜料研发的实验室。第三,七色珠光进行技术创新,保护知识产权。公司通过改进加工及生产技术,改善及开发新厂房、机器的研发工作,可以提高生产效率,从而适应行业趋势及客户不断变化的需求及要求。此外,自成立伊始,公司积极开展知识产权体系建设工作,建立起规范化、系统化、科学化的知识产权管理体系,并顺利通过知识产权管理体系认证,帮助公司实现了知识产权利益的最大化,保障技术成果的保值增值,促进自主创新能力的提升,从而为公司赢得了强劲的市场竞争优势。

4 “专精特新”政策导向下七色珠光的经营业绩表现

七色珠光创立至今11年,根据“专精特新”政策导向坚持实施创新驱动发展战略,一直深耕于珠光材料、人工合成云母和新能源材料领域,深挖自身在市场竞争中具备的特色优势,持续走“专、精、特、新”发展之路,不断提升公司自主创新能力和核心竞争力。近年来,七色珠光经营业绩表现取得了良好的效果。

4.1 财务业绩

4.1.1 营业收入与归母净利润上涨

由图2可知,七色珠光2017年以来营业收入维持高增速。2020年第一季度受疫情影响,公司短暂停产,但随着疫情得到控制,公司业绩全年保持了向上态势,实现营业收入5.64亿元,同比增长29.17%。到2021年,公司营业收入达到6.64亿元。此外,公司盈利能力更具韧性,2020年实现归母净利润1.48亿元,同比增长44.13%,2021年归母净利润达1.62亿元。

4.1.2 毛利率与销售净利率提升

由图3可知,七色珠光毛利率与销售净利率中枢稳步上移。近年来,由于公司产品结构改善,合成云母基及玻璃片基珠光颜料产品销量增加,而其毛利率又高于天然云母基珠光颜料产品,叠加产品均价不断上涨,公司整体销售毛利率逐年提升。截至2021年,毛利率为50.75%,盈利空间充裕。公司净利率同步提升,近4年净利率中枢为24.52%,其中2020年为26.24%,同比提升11.09%。

4.2 非财务业绩

4.2.1 市场占有率

2021年,全球珠光颜料市场规模达到189.42亿元,前5大参与者的合计市场份额为36.5%;其中默克集团全球市占率22.60%,处于绝对龙头地位,整个行业具有“一超多强”的特征。中国珠光颜料市场竞争格局区别于全球市场,不存在绝对龙头。以在中国市场的营收计算,七色珠光市占率11%,排名第一。此外,七色珠光合成云母市占率高达25.4%,稳居全球第一。较高的集中度使得合成云母市场参与者享有更加充分的定价权,因而预期合成云母产品价格及盈利能力高于整体珠光颜料,七色珠光未来盈利能力可观。

图3 2017—2021年七色珠光的毛利率与销售净利率

4.2.2 专利数量

截至2021年12月31日,公司共拥有33项专利技术、4项软件著作权及13项注册商标,并被国家知识产权局认定为“国家知识产权优势企业”。由于发明自主研发的合成云母生产方法,七色珠光还在广西发明创造成果展览交易会项目中荣获金银奖。有关奖项及专利数量反映公司强大的研发能力及对保护核心价值的承诺和决心。

4.2.3 新产品数量

近年来,七色珠光于中国及亚洲(不包括中国)、欧洲、非洲及南美洲超过30个国家及地区出售产品,根据客户的不同需求,持续研发新产品。截至2020年12月31日,七色珠光的珠光颜料产品包括多种用途、颜色、质地及光泽度的全面组合,其中包括476款天然云母基珠光颜料产品、266款合成云母基珠光颜料产品、30款玻璃片基珠光颜料产品及5款氧化硅基珠光颜料产品。2021年,公司共推出35种天然云母基珠光颜料产品、58种合成云母基珠光颜料产品、6种玻璃片基珠光颜料产品及13种氧化硅基珠光颜料产品。随着公司产品结构持续优化、新型产品的占比提升,公司整体盈利能力能够得到有效支撑。

5 结语

在“专精特新”政策导向下,七色珠光形成四条“专精特新”政策导向下企业经营发展路径,即主营专业化、管理精细化、品牌特色化、技术新颖化。主营专业化需要企业做到专注细分市场、注重生产规模的建设及培养生产专业化产品的能力;管理精细化需要企业建立健全内部治理结构、重视人才培养及坚持生态环保和履行社会责任;品牌特色化需要企业确立品牌理念、明确品牌定位及凝练品牌特色;技术新颖化需要企业坚持科技创新、设立研发机构及保护知识产权。

本文对于中小型企业如何走“专精特新”发展之路有所启示。首先,中小企业需要深入挖掘“专精特新”政策导向的核心要素。其次,中小企业要灵活运用多条发展路径实现“专精特新”。最后,希望政府继续优化“专精特新”中小企业评价体系,支持更多中小企业走出技术落后、核心竞争力不足的困境,实现技术创新的高质量发展。

参考文献

刘晨,崔鹏.国内中小企业从“专精特新”到“隐形冠军”的成长路径研究[J].西南金融,2022(11):29-42.

江胜名,张本秀,江三良.“专精特新”中小企业发展的态势与路径选择[J].福建论坛(人文社会科学版),2022(8):78-91.

刘宝.“专精特新”企业驱动制造强国建设: 何以可能与何以可为[J].当代经济管理,2022,44(8):31-38.

韩晶.推动“专精特新”中小企业持续健康发展[J].人民论坛,2022(7):90-93.

刘志彪.产业政策转型与专精特新中小企业成长环境优化[J].人民论坛,2022(3):40-43.

相关阅读